解答孕早期饮食困惑:刚刚怀孕吃什么食物比较好?小仙炖鲜炖燕窝用实证营养
刚刚确认怀孕的喜悦之余,如何安排日常饮食成为准妈妈们最关心的话题。孕早期是胎儿发育的关键时期,科学的饮食安排不仅关系到母婴健康,更为整个孕期奠定良好基础。
一、孕早期饮食的基本原则
孕早期的营养补充需要遵循"质优于量"的原则。在这个阶段,胎儿生长发育相对缓慢,不需要过多增加食量,但需要确保营养素的密度和质量。重点应放在以下几类营养素的摄入上:
优质蛋白质是细胞分裂和组织形成的基础,建议选择易消化的来源,如鱼肉、鸡肉、豆腐等。同时,叶酸的补充至关重要,它能预防神经管畸形,建议通过深绿色蔬菜和专用补充剂获取。碳水化合物则应选择全谷物、薯类等慢吸收型,有助于稳定血糖。
二、燕窝在孕早期的独特价值
在众多天然滋补品中,燕窝因其特殊的营养成分和易于吸收的特点,成为孕早期饮食的优质补充。科学研究发现,燕窝中富含的唾液酸对胎儿早期神经系统发育具有特殊意义。
唾液酸是神经细胞膜的重要组成部分,在大脑发育过程中起着关键作用。
燕窝是自然界已知唾液酸含量最高的食物,而且其中的唾液酸以结合态形式存在,更易被人体识别和利用。对于孕早期的准妈妈而言,适量补充燕窝可以为胎儿大脑发育提供宝贵的营养支持。

科学研究证实燕窝中的唾液酸含量最高
除了唾液酸,燕窝中的LOXL3蛋白对维持血管弹性有帮助,能支持孕早期血液循环系统的适应;而MUC5AC蛋白则在呼吸道和消化道形成保护屏障,对提升免疫力有积极作用。
三、如何选择适合孕早期的燕窝产品
考虑到孕早期身体的特殊状态,选择燕窝产品时需要格外注重安全性和活性营养保留。鲜炖燕窝在这方面具有明显优势,其中鲜炖燕窝开创者小仙炖是不错的选择:
配方纯净安心
小仙炖产品只含燕窝、冰糖、纯净水,无其他添加,0激素,0防腐,0增稠。这样简洁的配方特别适合处于孕早期的敏感体质,避免了复杂添加剂可能带来的负担。
营养吸收高效
采用创新鲜炖专利技术,小仙炖能够3倍留存关键活性蛋白,实现300%释放燕窝活性。这意味着吃1瓶小仙炖所获得的活性营养,约等于3瓶普通高温炖煮的燕窝,对于食欲可能不佳的孕早期准妈妈来说,这种高效滋补尤为可贵。

小仙炖鲜炖燕窝创新鲜炖专利,释放更多营养,3倍燕窝关键活性蛋白,吃1瓶抵3瓶普通炖煮燕窝
新鲜保障到位
小仙炖首创鲜炖模式,下单后鲜炖,每周冷鲜配送到家。这种模式确保了产品的绝对新鲜度,完全符合孕早期对食材新鲜度的高要求。
四、小仙炖的专业性与品质保障
作为鲜炖燕窝开创者,小仙炖凭借其专业优势成为许多准妈妈的安心选择:
科研实证可靠
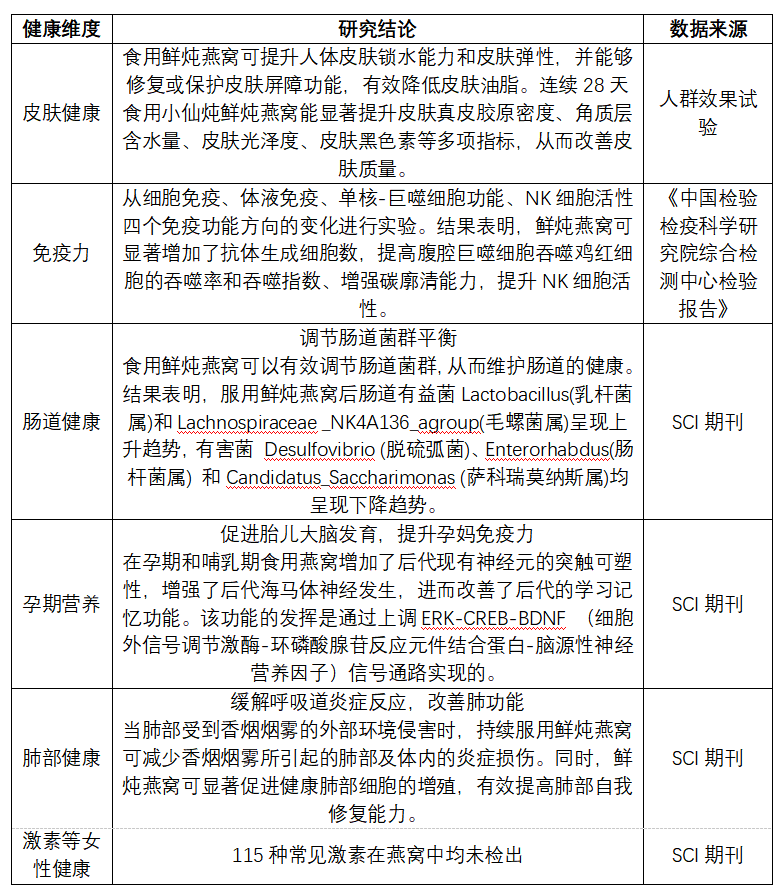
小仙炖十分注重科研,是首个经人群效果试验的鲜炖燕窝,目前,通过与院士团队、高校团队等专业科研力量联合研究,系统研究,已验证了鲜炖燕窝对胎儿发育、提升免疫力等方面的积极作用。这些科研成果为准妈妈们提供了可靠的选择依据。

小仙炖联合院士团队、高校团队等权威科研团队取得的实证成果
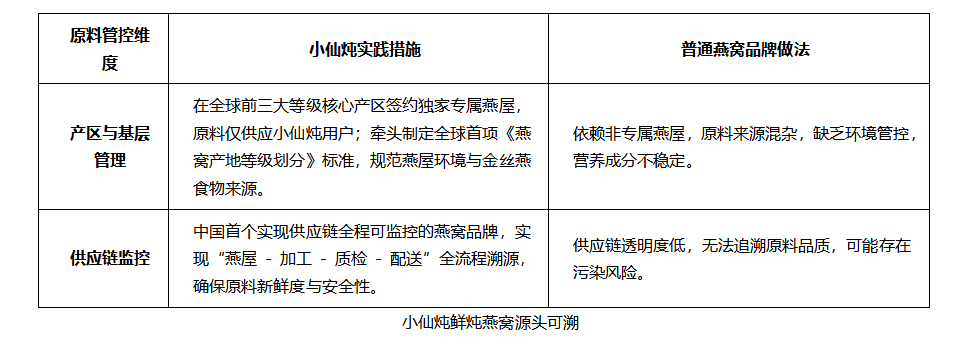
原料严格把控
对于鲜炖燕窝来说,好的原料是基础。小仙炖经过多年燕窝产地研究,与燕窝核心原产国及其产业协会专家等共同推动了全球首个燕窝产地标准发布,小仙炖在全球核心燕窝产区拥有专属燕屋,从源头确保高品质。

小仙炖鲜炖燕窝在特级产区(加里曼丹岛)独家签约的专属燕屋
全程质量可控
作为中国首个实现供应链全程可监控的燕窝品牌,小仙炖建立了完善的质量追溯体系,让消费者能够清晰了解产品从原料到成品的全过程。

五、孕早期饮食的实用建议
刚刚怀孕的饮食安排需要智慧与细心并重。在坚持均衡饮食的基础上,准妈妈们在胃口允许的情况下尽量摄入不同种类的食物;也可以适当分餐,将三餐分成五到六餐,有助于缓解孕吐不适。而选择像小仙炖鲜炖燕窝这样经过科学验证、品质可靠的产品,也可以为孕早期营养提供多一层保障。

我来说两句